为认真贯彻落实习近平新时代中国特色社会主义思想,全面落实共青团中央、教育部、全国学联《关于推动高校学生会(研究生会)深化改革的若干意见》等相关文件要求,不断深化巩固学生会改革成果,规范学生会组织换届工作,促进学生会综合实力的提升和工作的全面发展。结合我校实际情况,现决定面向全校公开遴选2024届主席团候选人和部门负责人。现将具体事宜安排如下:
一.选聘原则
公开公正,平等竞争,择优任用,以德为先。
二.岗位设置
校学生会主席团由学生代表大会选举产生,校学生会主席团实行轮值制度,不设主席、副主席,设执行主席,由主席团成员轮值担任,以学期或按月为一个轮值周期,主席团成员3至6人,集体负责校学生会发展规划、制度建设、文化建设及队伍管理等工作,全面促进良好校风学风养成。
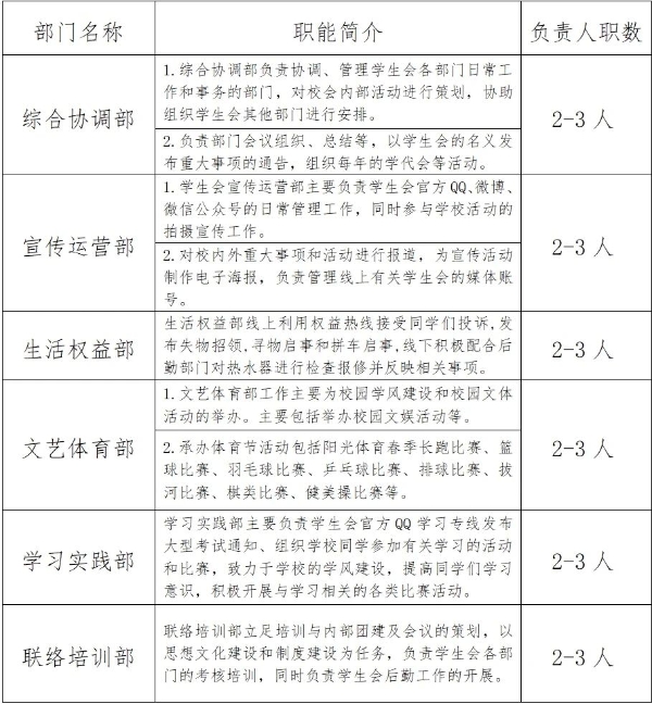
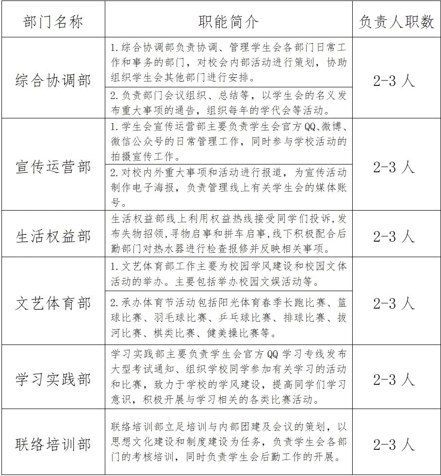
校学生会设综合协调部、宣传运营部、生活权益部、文艺体育部、学习实践部、联络培训部等六个部门。具体工作部门、职能简介及岗位职数如下:
三.选拔对象
1.学生会主席团候选人要具有代表性,应当从校、院(系)学生会工作人员和各领域优秀学生典型中产生。原则上为2021级全日制在籍本科生,担任学生组织部门负责人(含副职)职务一年以上。
2.学生会各工作部门负责人,原则上为2022级全日制在籍本科生,由院(系)团组织推荐产生,担任过班级班长、团支书或注册社团主要负责人的优先考虑。
四.竞选条件
1.理想信念坚定。坚持中国共产党的领导,拥护党的路线方针政策,政治立场坚定,政治面貌原则上为中共党员(含预备党员)或共青团员。
2.作风公道正派。品行端正、作风务实、乐于奉献,有良好的个人修养和道德水平,遵守国家法律和校规校纪,符合大学生校园文明规范相关要求,在校期间未受到任何处分。
3.学习成绩优秀。学生会工作人员学习成绩综合排名在本专业前30%以内,且无课业不及格情况。
4.能力素质突出。热爱学生会工作,熟悉学生会组织的性质、定位、工作理念及工作流程,熟悉各部门的工作情况,具有较强的组织能力、表达能力和公文写作能力,具有强烈的进取精神和奉献精神,能起到模范带头作用。
5.创新意识强烈。具有较强的开拓精神、创新意识和开阔的学生工作视野,对我校学生会工作现状及发展有一定独到的认知,善于创造性地开展学生会工作。
五.参选方式
填写推荐表(见附件),主席团候选人于2023年9月20日前将报名表发送至邮箱:cdyxytw204@163.com;工作部门负责人于2023年9月18日前将报名表发送至校学生会邮箱:2499118744@qq.com。
六.遴选程序
(一)主席团候选人
1.院(系)团总支推荐
主席团候选人推荐人选应由院(系)团总支推荐,经院(系)党委(党总支)同意,填写并提交《承德医学院学生会主席团候选人推荐表》,另附成绩单、获奖证书复印件及500字以上推荐材料。材料上交地点为校学生会办公室(大学生活动中心207),截止时间为2023年9月20日。
2.资格审查
校团委将对推荐人选进行资格审查,确定并通知符合条件的人员。
3. 面试
主席团候选人推荐人选需要进行述职演讲,内容应围绕个人综述、工作展望展开,时间不超过4分钟。学校学生工作部、校团委等部门将进行联合审查,确定主席团候选人预备人选,民主推荐时间暂定。
5.党委常委会审批
主席团候选人预备人选面试通过后,校团委将进行下一步考察,考察合格进行公示,经公示无异议,提交党委常委会审议,确定主席团候选人。
(二)工作部门负责人
1.各院(系)团委推荐
工作部门负责人推荐人选应由各院(系)团总支推荐,经院、系党委(党总支)同意,填写并提交《承德医学院学生会工作部门负责人推荐表》,另附成绩单、获奖证书复印件及500字以上推荐材料。材料上交地点为校学生会办公室(大学生活动中心207),截止时间为9月18日。
2.资格审查
校团委将对推荐人选进行资格审查,确定并通知符合条件的人员。
3.民主推荐
工作部门负责人推荐人选需要进行演讲,内容应围绕个人综述、工作展望展开,时间不超过3分钟。学校学生工作部、校团委等部门将进行联合审查,确定工作部门负责人。
七.相关要求
1.校学生会主席团候选人及工作部门负责人要有一定比例的院(系)级学生会成员,各院(系)团总支应广泛推荐符合遴选条件、品学兼优的学生参与学生会换届工作。
2.根据学校统一安排和要求,做细做实本单位学生会组织换届方案,把握时间节点,规范工作程序,切实做好换届期间各项工作。
共青团承德医学院委员会
2023年9月11日

附件1:承德医学院学生会主席团候选人推荐表(2023年).doc
附件2:承德医学院学生会工作部门负责人推荐表(2023年).doc